Central Mississippi ITS Architecture
Skip to main content
Home
Scope
Planning
Stakeholders
Inventory
By Physical Object
By Stakeholder
Services
Roles and Resp
Functions
Interfaces
Agreements
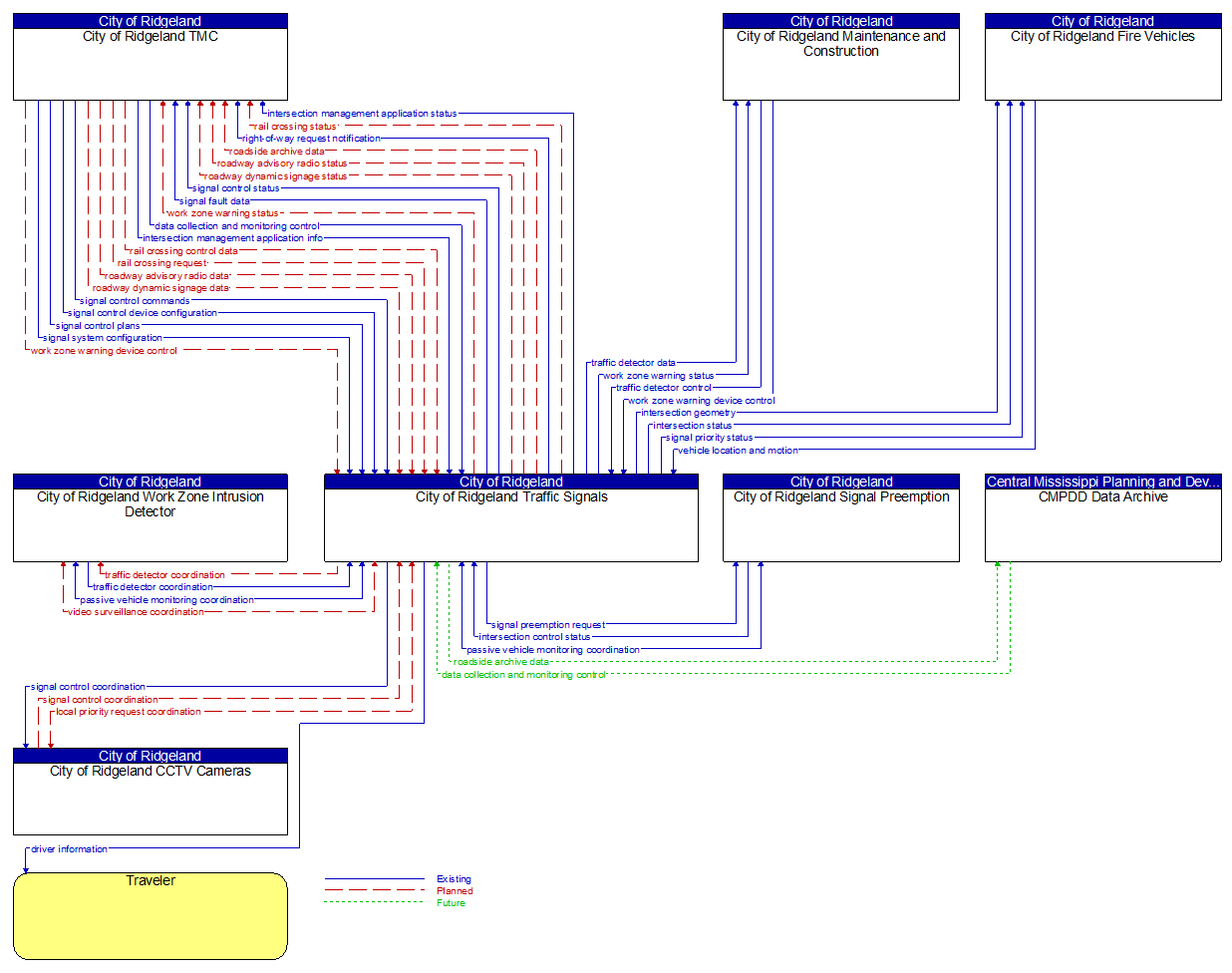
Context Diagram - City of Ridgeland Traffic Signals